___

公司新闻

News

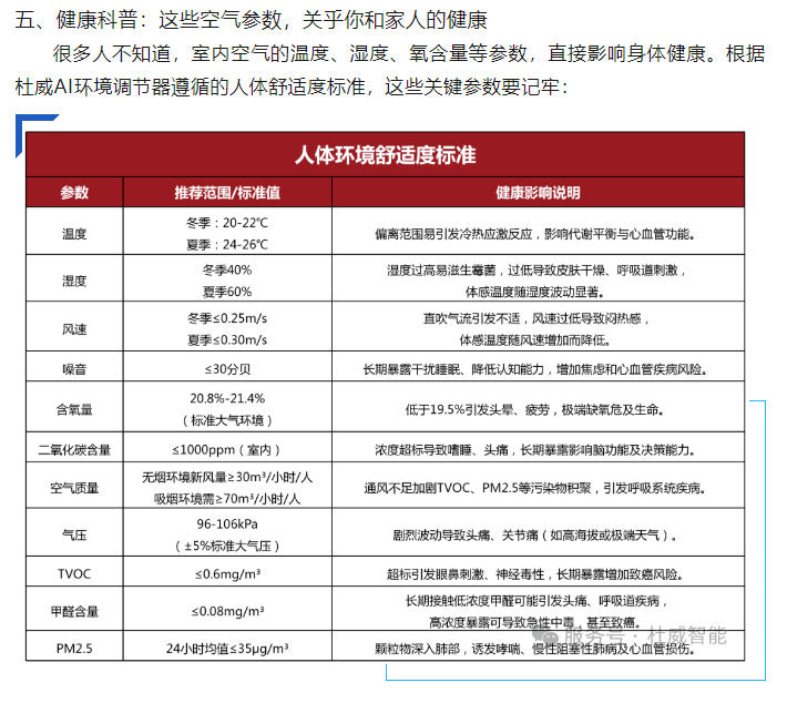
告别传统家电堆砌!杜威AI环境调节器:一机搞定健康空气全需求

发布时间:2026/01/23 15:17:08  来源:杜威智能

image.png

image.png

image.png

image.png

image.png

image.png

image.png

image.png

image.png

image.png

image.png

image.png

image.png

image.png

image.png

image.png